首页
产品介绍
机械手
储存装置
eins夹具零配件
其他自动化设备
输送带
机械手用维修部品
技术支持
技术支持
视频资料
STAR学堂
方案设计
公司简介
公司简介
开云online(中国)公告
质量和环境目标
碳中和倡议
销售网点
中国
日本
欧美
亚洲·大洋洲
售后服务
服务承诺
维护保养
报修申请
STAR日历
联系我们
建议、要求和投诉接收箱
产品查询和资料申请
联系我们
人才招聘
用户登录
二维码
STAR星精机械
STAR抖音二维码
CN
EN
JPN
请输入搜索关键词...
登录
邮箱/手机号:
密码:
忘记密码?
记住此账号
还没有账户?
免费注册
登录
注册
公司名称
*
:
部门
*
:
机种
*
:
机器编号
*
:
联系人
*
:
联系电话
*
:
邮箱
*
:
邮箱验证码
*
:
获取验证码
密码
*
:
重输密码
*
:
提交
找回密码
邮箱:
邮箱验证码:
发送验证码
新密码:
重输新密码:
重置完成
首页
产品介绍
机械手
储存装置
eins夹具零配件
其他自动化设备
输送带
机械手用维修部品
技术支持
技术支持
视频资料
STAR学堂
方案设计
公司简介
公司简介
开云online(中国)公告
质量和环境目标
碳中和倡议
销售网点
中国
日本
欧美
亚洲·大洋洲
售后服务
服务承诺
维护保养
报修申请
STAR日历
联系我们
建议、要求和投诉接收箱
产品查询和资料申请
联系我们
人才招聘
CN
EN
JPN
售后服务
首页
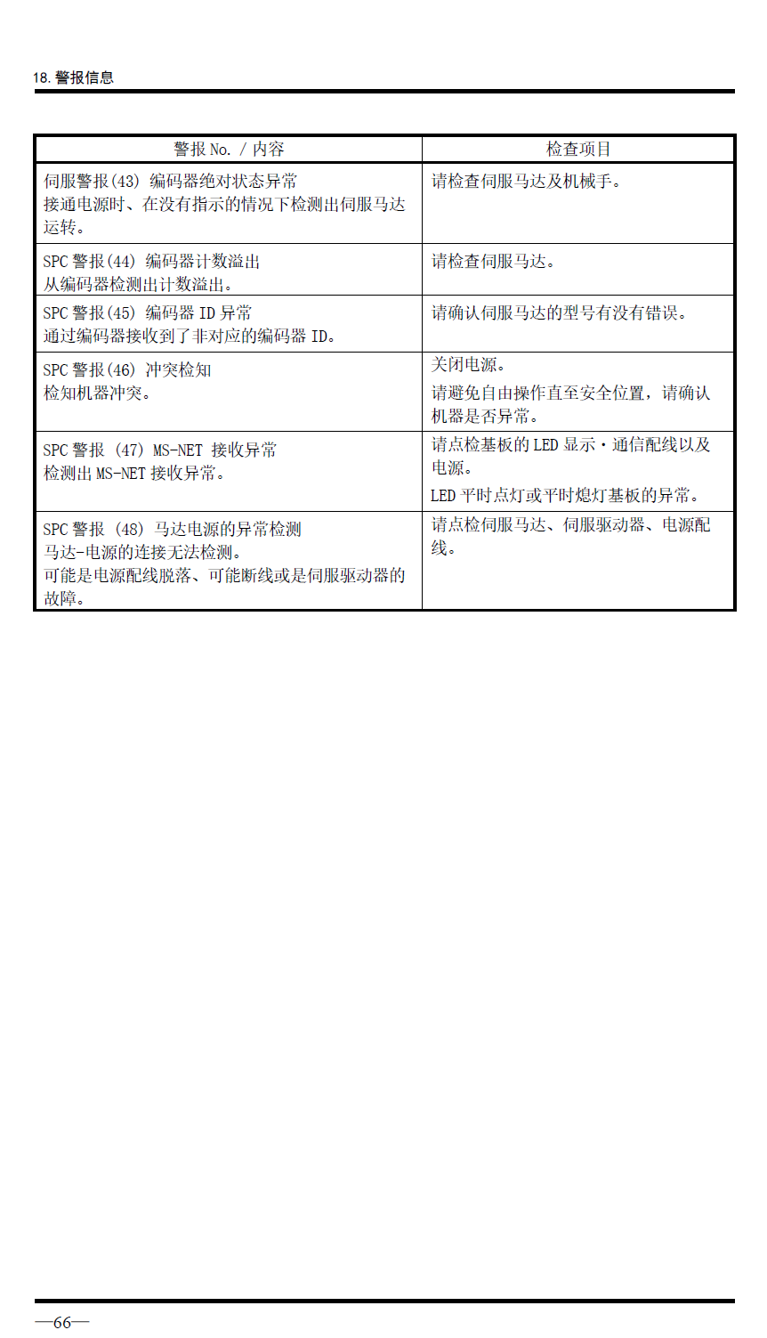
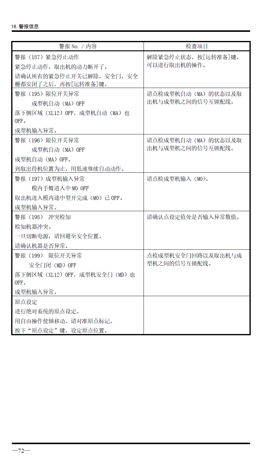
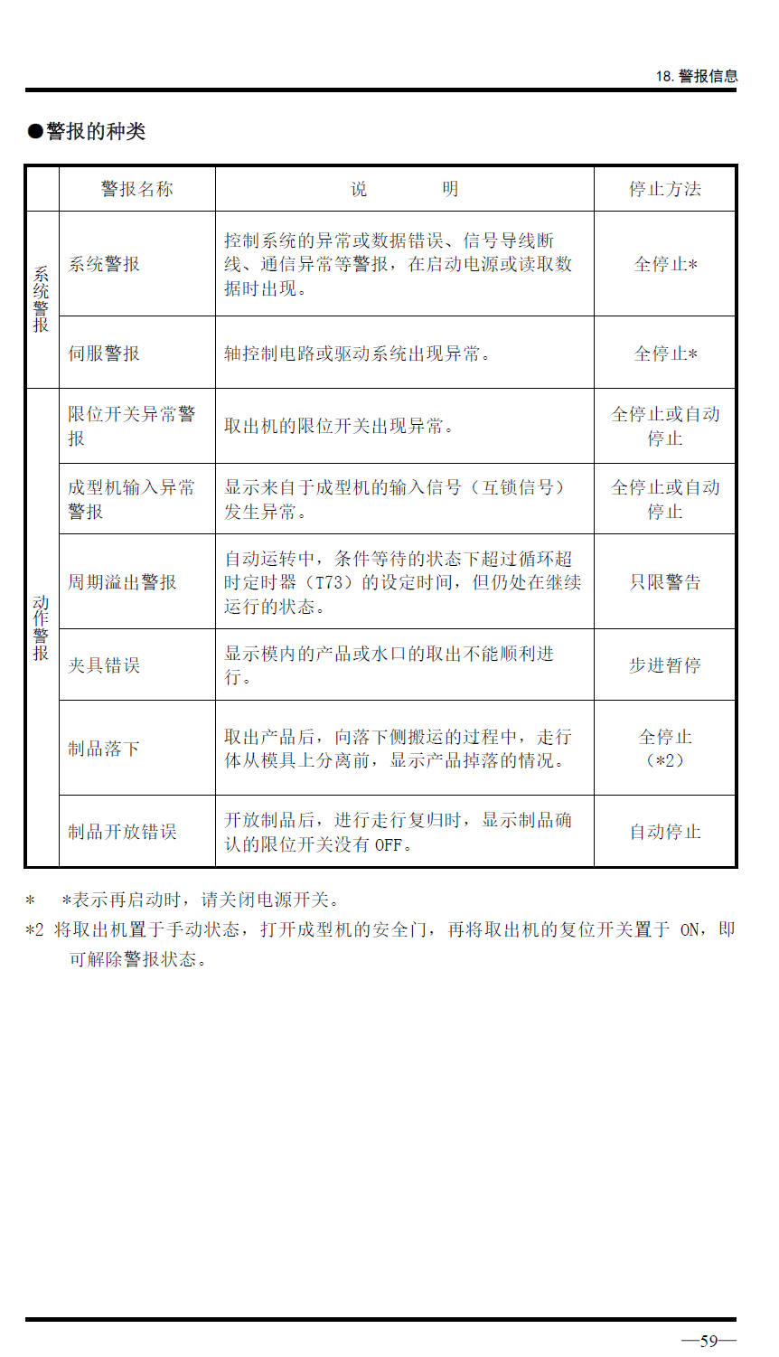
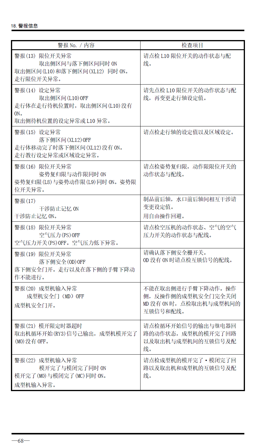
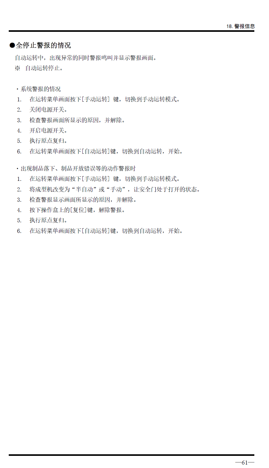
ESW-III,EG系列警报解除一般说明
ESW-III,EG系列警报解除一般说明
产品介绍
机械手
储存装置
eins夹具零配件
其他自动化设备
输送带
机械手用维修部品
技术支持
技术支持
视频资料
STAR学堂
方案设计
公司简介
公司简介
开云online(中国)公告
质量和环境目标
碳中和倡议
销售网点
中国
日本
欧美
亚洲·大洋洲
海外事务所网站链接
eins安宜思部品网上商城
STAR日本总公司
中日龙(襄阳)机电技术开发有限公司
STAR越南公司
STAR泰国公司
售后服务
服务承诺
维护保养
报修申请
STAR日历
联系我们
建议、要求和投诉接收箱
产品查询和资料申请
联系我们
人才招聘
联系方式
电话:
021-54234571
邮箱:
Bing_Wang@ssh.stertec.co.jp
地址:
上海市徐汇区虹梅路2071号2号楼308室
站内搜索
STAR星精机械
STAR抖音二维码
ICP备案证书号:沪ICP备12033859号-2
×
世界杯体育官方网站-综合赛事平台
|
乐竞体育(中国)官方网站-LEJING SPORTS
|
问鼎网页版登录入口-问鼎(中国)
|
有球体育(中国)官方在线登录
|
问鼎网页版登录入口-问鼎(中国)
|
世界杯体育官方网站-综合赛事平台
|
问鼎网页版登录入口-问鼎(中国)
|
乐鱼网页版-乐鱼(中国)
|
FH在线平台(中国)官网
|